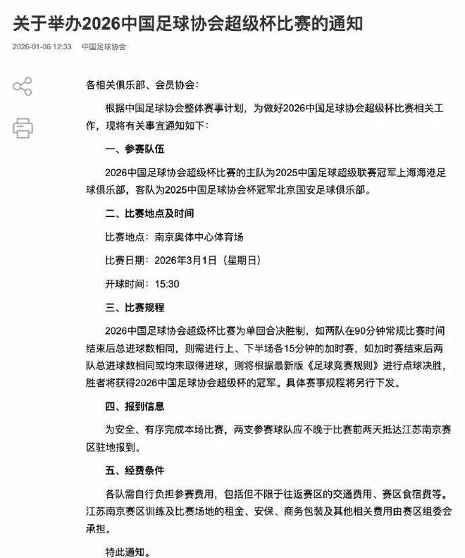
定在这天!上海海港努力冲击2026年首冠
- 发布于:2026-01-06 22:36:00
- 来源:天天直播吧

相关资讯
- 中超 | 阿利米归队,孙康博当主力培养,大连5新援10号首秀注册后再官宣
- 中超 | 大爱中国!56岁世界级名帅重返中超:曾培养出4名顶级巨星!
- 中超 | 辽宁铁人双喜临门:450万欧巴甲前锋驰援,功勋队长邦本回心转意
- 中超 | 定在这天!上海海港努力冲击2026年首冠
- 中超 | 中国香港球员黄皓隽告别青岛海牛:感谢青岛
- 中超 | 意外!鲁能补强前腰为何没考虑过前上港核心外援曾带队拿双冠王
- 中超 | 重庆铜梁龙两位冲超主力外援,为何球队个都不愿留,原因找到了
- 中超 | 图多列离开三镇后成为抢手货!两支冲超热门都想引进他,值得期待
- 中超 | 本赛季拿过冠军3个中超教练穆斯卡特在海港史上注定要留名了
- 中超 | 中超助教试金主帅:阿洛伊西PK穆斯卡特,贾顺浩+刘建业PK李国旭
最新资讯
- 意甲 | 国米反印象流:把握机会能力意甲顶级!冬窗引援或成泡影!
- NBA | NBA传闻:雄鹿队内部关于特雷杨的交易讨论存在重大问题
- CBA | 无缘CBA本赛季的四位外援老面孔第二期
- 英超 | 英超21轮:切尔西临时主帅再坚守一场,曼联换帅决定太仓促
- CBA | 广东5分险胜深圳!徐杰抛投杀死比赛,三外援砍65分,胡明轩仅3分
- 英超 | 弗莱彻:梅努已回归训练,能否进入比赛大名单要等评估
- 中超 | 阿利米归队,孙康博当主力培养,大连5新援10号首秀注册后再官宣
- NBA | 又砍下20+8+6!抱歉东契奇:你从历史第一变成了历史第二
- CBA | 11连败!至今一胜难求,最大混子球队出炉球迷:滚出CBA
- 英超 | 7场贡献2球4助攻,谢尔基当选曼城12月最佳球员
